让卖家找上门
发布询价>>
您所在的位置:仪器仪表网> 电子元器件>供应 A3988SJP A3988SJPTR A3988SJPTR-T 电机驱动器

供应 A3988SJP A3988SJPTR A3988SJPTR-T 电机驱动器

价 格: 面议
型号/规格:A3988SJPTR-T
品牌/商标:ALLEGRO

A3988
四路 DMOS 全桥式 PWM 电动机驱动器


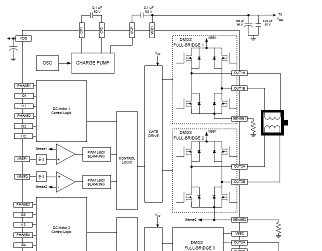
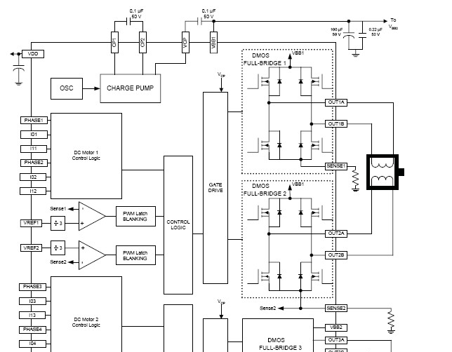
Allegro 发布全新四路 DMOS 全桥式驱动器,可驱动两个步进电动机或四个直流电动机。每一全桥式输出可

达 1.2 安培和 36 伏特。A3988 包括固定停机时间脉宽调制 (PWM) 电流稳压器,以及 2 位非线性 DAC(数

字模拟转换器),可允许步进电动机以全步进、半步进及四分之一步进模式控制,直流电动机以前进、倒回

及自由停机模式控制。PWM 电流稳压器使用 Allegro® 已获专利的混合衰减模式来减少可听到的电动机噪音

、增加步进度并减少功率耗散。

内部同步整流控制电路用来改善脉宽调制 (PWM) 操作时的功率消耗。保护功能包括因滞后引起的过热关机、

欠压锁定 (UVLO) 及交叉电流保护。不需要特别的加电排序。

Allegro 的 A3988 采用 EV 和 JP 两种封装,并带有用于增强热性能的外露功率片。EV 采用 0.90 毫米标

称总体封装高度的 6 毫米 x 6 毫米、36 引脚 QFN 封装。JP 是 7 毫米 x 7 毫米 48 引脚 LQFP。两种封

装都为无铅封装,采用 100% 雾锡电镀引脚框。
dzsc/18/4318/18431877.jpg

 

特点
36 伏特额定输出电压
4 个全桥
双路步进电动机驱动器
高电流输出
3.3 及 5 伏特兼容逻辑电源
同步整流
内部欠压锁定 (UVLO)
过热关机电路
交叉电流保护
低厚度 QFN 封装


描述
A3988 是四路 DMOS 全桥式驱动器,可驱动两个步进电动机或四个直流电动机。每一全桥式输出可达 1.2 安

培和 36 伏特。A3988 包括固定停机时间脉宽调制 (PWM) 电流稳压器,以及 2 位非线性 DAC(数字模拟转

换器),可允许步进电动机以全、半及四分之一步进模式控制,直流电动机以正转、反转及自由停机模式控

制。PWM 电流稳压器使用 Allegro® 已获专利的混合衰减模式来减少可听到的电动机噪音、增加步进度

并减少功率耗散。

内部同步整流控制电路用来改善脉宽调制 (PWM) 操作时的功率消耗。

保护功能包括因滞后引起的过热关机、欠压锁定 (UVLO) 及交叉电流保护。不需要特别的加电排序。

A3988 采用 EV 和 JP 两种封装,并带有用于增强热性能的外露功率片。EV 采用 0.90 毫米标称总体封装高

度的 6 毫米 x 6 毫米、36 引脚 QFN 封装。JP 是 7 毫米 × 7 毫米 48 引脚 LQFP。两种封装都为无铅封

装,采用 100% 雾锡电镀引脚框。

 

 

功能方框图

dzsc/18/4318/18431877.jpg

 

 

型号             封装类型              温度 
A3988SEVTR-T  36-lead QFN/MLP   -20 °C to  85 °C  
A3988SJPTR-T  48-lead LQFP      -20 °C to  85 °C 

ALLEGRO 全新原装分销商,全系列接受订货!

品牌销售专员:黄小姐
销售直线:    15013553132
QQ:          1354906433
MSN/E-mail :  zoe_hxe@hotmail.com

www.yxfic.com     www.yxfic.net   www.yuanxinfeng.com  
只卖全新原装进口货,诚信,专为工厂配单!欢迎您随时来电洽谈

 

热销光耦:
LTV-247          LITEON代用Toahiba   TLP281-4GB
LTV-846          LITEON代用Toahiba   TLP521-4GB
LTV-816          LITEON代用Toahiba   TLP521-1GB
LTV356T-B        LITEON代用Toahiba   TLP181GB

热销元件:
LTV817STA-V          6N137S               A6801SLW   
ACS710KLATR-12CB-T   ACS758KCB-150B-PFF   ACS758LCB-100B-PFF 
ACS758LCB-050B-PFF   ACS758ECB-200B-PFF   ACS710KLATR-25CB-T
ACS712ELCTR-20A-T    ACS712ELCTR-05B-T    ACS712ELCTR-30A-T
LTV-816S-C-TA        LTV-816S-B-TA        LTV-816S-A-TA
LTV356T-C            A3955SB              A3987SLP-T
TB62209FG            A3212EUA             OV529-B49
A3212ELHLT           A1104EUA             6N137S
US1881KUA            A3977SED             TOP246YN
A3901SEJTR-T         MC33039DR            TLE4921-5U
TLE4935L             TLE4913              TB6560AHQ

 

A3988     A3988S    A3988SEV    A3988SEV    A3988SEVTR    A3988SEVTR-T    A3988SEVTRT
A3988     A3988S    A3988SJ     A3988SJP    A3988SJPTR    A3988SJPTR-T    A3988SJPTRT
A3988     A3988S    A3988SEV    A3988SEV    A3988SEVTR    A3988SEVTR-T    A3988SEVTRT
A3988     A3988S    A3988SJ     A3988SJP    A3988SJPTR    A3988SJPTR-T    A3988SJPTRT
A3988     A3988S    A3988SEV    A3988SEV    A3988SEVTR    A3988SEVTR-T    A3988SEVTRT
A3988     A3988S    A3988SJ     A3988SJP    A3988SJPTR    A3988SJPTR-T    A3988SJPTRT
A3988     A3988S    A3988SEV    A3988SEV    A3988SEVTR    A3988SEVTR-T    A3988SEVTRT
A3988     A3988S    A3988SJ     A3988SJP    A3988SJPTR    A3988SJPTR-T    A3988SJPTRT
A3988     A3988S    A3988SEV    A3988SEV    A3988SEVTR    A3988SEVTR-T    A3988SEVTRT
A3988     A3988S    A3988SJ     A3988SJP    A3988SJPTR    A3988SJPTR-T    A3988SJPTRT
A3988     A3988S    A3988SEV    A3988SEV    A3988SEVTR    A3988SEVTR-T    A3988SEVTRT
A3988     A3988S    A3988SJ     A3988SJP    A3988SJPTR    A3988SJPTR-T    A3988SJPTRT
A3988     A3988S    A3988SEV    A3988SEV    A3988SEVTR    A3988SEVTR-T    A3988SEVTRT
A3988     A3988S    A3988SJ     A3988SJP    A3988SJPTR    A3988SJPTR-T    A3988SJPTRT
A3988     A3988S    A3988SEV    A3988SEV    A3988SEVTR    A3988SEVTR-T    A3988SEVTRT
A3988     A3988S    A3988SJ     A3988SJP    A3988SJPTR    A3988SJPTR-T    A3988SJPTRT
A3988     A3988S    A3988SEV    A3988SEV    A3988SEVTR    A3988SEVTR-T    A3988SEVTRT
A3988     A3988S    A3988SJ     A3988SJP    A3988SJPTR    A3988SJPTR-T    A3988SJPTRT
A3988     A3988S    A3988SEV    A3988SEV    A3988SEVTR    A3988SEVTR-T    A3988SEVTRT
A3988     A3988S    A3988SJ     A3988SJP    A3988SJPTR    A3988SJPTR-T    A3988SJPTRT
A3988     A3988S    A3988SEV    A3988SEV    A3988SEVTR    A3988SEVTR-T    A3988SEVTRT
A3988     A3988S    A3988SJ     A3988SJP    A3988SJPTR    A3988SJPTR-T    A3988SJPTRT
A3988     A3988S    A3988SEV    A3988SEV    A3988SEVTR    A3988SEVTR-T    A3988SEVTRT
A3988     A3988S    A3988SJ     A3988SJP    A3988SJPTR    A3988SJPTR-T    A3988SJPTRT

 


 

深圳市福田区源信丰电子商行
公司信息未核实
  • 所属城市:广东 深圳
  • [联系时请说明来自维库仪器仪表网]
  • 联系人: 黄小姐
  • 电话:0755-23816381
  • 传真:0755-33062806
  • 手机:13590206596
  • QQ :QQ:1814944264
公司相关产品

供应 A3988SEV A3988SEVTR A3988SEVTR-T 驱动器

信息内容:

A3988四路 DMOS 全桥式 PWM 电动机驱动器 Allegro 发布全新四路 DMOS 全桥式驱动器,可驱动两个步进电动机或四个直流电动机。每一全桥式输出可 达 1.2 安培和 36 伏特。A3988 包括固定停机时间脉宽调制 (PWM) 电流稳压器,以及 2 位非线性 DAC(数 字模拟转换器),可允许步进电动机以全步进、半步进及四分之一步进模式控制,直流电动机以前进、倒回 及自由停机模式控制。PWM 电流稳压器使用 Allegro® 已获专利的混合衰减模式来减少可听到的电动机噪音 、增加步进精确度并减少功率耗散。 内部同步整流控制电路用来改善脉宽调制 (PWM) 操作时的功率消耗。保护功能包括因滞后引起的过热关机、 欠压锁定 (UVLO) 及交叉电流保护。不需要特别的加电排序。 Allegro 的 A3988 采用 EV 和 JP 两种封装,并带有用于增强热性能的外露功率片。EV 采用 0.90 毫米标 称总体封装高度的 6 毫米 x 6 毫米、36 引脚 QFN 封装。JP 是 7 毫米 x 7 毫米 48 引脚 LQFP。两种封 装都为无铅封装,采用 100% 雾锡电镀引脚框。 dzsc/18/4318/18431878.jpg 特点 36 伏特额定输出电压 4 个全桥 双路步进电动机驱动器 高电流输出 3.3 及 5 伏特兼容逻辑电源 同步整流 内部欠压锁定...

详细内容>>

供应 A3988 A3988SEV A3988SJP 电动机驱动器

信息内容:

A3988四路 DMOS 全桥式 PWM 电动机驱动器 Allegro 发布全新四路 DMOS 全桥式驱动器,可驱动两个步进电动机或四个直流电动机。每一全桥式输出可 达 1.2 安培和 36 伏特。A3988 包括固定停机时间脉宽调制 (PWM) 电流稳压器,以及 2 位非线性 DAC(数 字模拟转换器),可允许步进电动机以全步进、半步进及四分之一步进模式控制,直流电动机以前进、倒回 及自由停机模式控制。PWM 电流稳压器使用 Allegro® 已获专利的混合衰减模式来减少可听到的电动机噪音 、增加步进精确度并减少功率耗散。 内部同步整流控制电路用来改善脉宽调制 (PWM) 操作时的功率消耗。保护功能包括因滞后引起的过热关机、 欠压锁定 (UVLO) 及交叉电流保护。不需要特别的加电排序。 Allegro 的 A3988 采用 EV 和 JP 两种封装,并带有用于增强热性能的外露功率片。EV 采用 0.90 毫米标 称总体封装高度的 6 毫米 x 6 毫米、36 引脚 QFN 封装。JP 是 7 毫米 x 7 毫米 48 引脚 LQFP。两种封 装都为无铅封装,采用 100% 雾锡电镀引脚框。 dzsc/18/4318/18431879.jpg 特点 36 伏特额定输出电压 4 个全桥 双路步进电动机驱动器 高电流输出 3.3 及 5 伏特兼容逻辑电源 同步整流 内部欠压锁定...

详细内容>>

相关产品