KIWI品牌IC,美国硅谷自主研发,阵容强大。主要针对5-60W隔离非隔离电源、手机充电器、适配器等,主要型号有:
KP101(针对T管、射灯、PAR灯系列):优点:1、已过相关;
2、单头过EMC,23个元器件;
3、容易整改、测试余量大,传导辐射都在3db以上;
4、π形滤波过EMC;
5、LED开路锁;
6、ZCD技术;
7、D电压3500V。(行业2000V)
8、低频闪
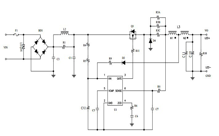
KP101主要功能介绍;
1. 非隔离,高PF控制芯片
2. 率,典型值达90%
3. 优点:空载状态输出关断,以空载电压过高对LED负载造成损坏.
4. 过压,短路,开路时不会烧坏IC,MOS,不会出现炸机情况
5. LED负载短路保护
6. VCC供电范围8-36V 可轻松应对负载调整率
7. 采用的平滑频率折返技术及频率抖动技术,在同等输入,输出特性下对EMI电路性可相对差少.主要表现在EMI结构成本上要同等便宜。
8. 采用KiWi的软起动控制方式,可以减小开机及频繁开关 所造成的突入电流对电源的损坏.
9. 整体方案成本低.比如:对应OZ8022V在电路方案上省掉了短路保护电路,同时当输出电压低于40V时,可以不采用绕组来提供 VCC电压,而直接从输出正端提供芯片VCC电压。为LAYOUT提供了更多的布件空间。
10. 支持BUCK-BOOST。也可降压模式。BUCK-BOOST时,THD在10%以内,效率87-90%
11.静电,能真正3500V。并能在下40度时启动
12.全电压输入恒流+-1mA
应用于:
1.T8系列灯管 包含T860,T890,T8120,T8150
2.20W以内球泡灯系列
3.40W平板灯系列
4.20W以内筒灯电源系列







目前KIWI已和行业内的众多企业已经合作,并成为战略合作伙伴,我们目前主要客户有:欧司朗、莱福德、勤上光电、朗科、韩国三星、科谷、喜、飞利浦、雷士、木林森、华阳、国星、中电等客户,我们的技术有目共睹。
您的需求,是我们坚持不懈努力的动力, KIWI代理:深圳市智恒诚科技有限公司,竭诚为您服务。联系电话: 黄小姐









